Introduction
The landscape of personal fitness has shifted dramatically from gym memberships and personal trainers to the device in your pocket. Fitness apps and digital workout programs now promise to deliver the guidance, tracking, and motivation necessary for weight loss, all without leaving your home. For many, this accessibility is a game-changer, but the sheer volume of options can be paralyzing.
Understanding the true efficacy of these digital tools is critical. They are not magic pills; they are sophisticated instruments that require user engagement to work. The difference between success and abandonment often lies not in the app’s features, but in how well it aligns with the user’s specific behavioral needs and lifestyle constraints.
This article examines the evidence behind digital fitness interventions, explores the top-rated tools available today, and provides a practical framework for selecting the right program. It moves beyond marketing claims to focus on what actually drives results: consistency, accountability, and data-driven feedback.
What Fitness Apps and Digital Programs Are (and What They Aren’t)
Fitness apps and digital workout programs are software platforms designed to facilitate health behavior change. They typically function through three primary mechanisms: self-monitoring (tracking), instruction (workout plans), and social support (community).
These tools generally fall into specific categories:
•Workout Guides: Apps like Nike Training Club or Apple Fitness+ that provide video-led exercise sessions.
•Nutrition & Habit Trackers: Platforms like Noom or MyFitnessPal that focus on logging food intake and modifying behavior.
•Hybrid Coaching: Services like WeightWatchers or Nourish that combine digital tracking with human coaching.
It is crucial to understand what these tools are not. They are not passive solutions. A 2025 systematic review published in the Journal of Medical Internet Research emphasizes that these interventions require active participation. Downloading an app does not burn calories; executing the prescribed behaviors does . They are facilitators of effort, not replacements for it.
Why It Matters: The Evidence for Digital Interventions

The skepticism surrounding digital fitness tools is understandable, but the clinical evidence for their effectiveness is growing and robust.
Statistically Significant Weight Loss
Recent high-quality research confirms that app-based interventions work. A systematic review and meta-analysis involving over 1,400 participants found that smartphone app interventions lasting 4 to 6 months resulted in statistically significant reductions in body weight and BMI compared to control groups . Specifically, users experienced a standardized mean difference in body weight of -0.33, indicating a meaningful clinical benefit.
Improved Body Composition
The impact extends beyond the scale. The same analysis highlighted that these interventions significantly reduced body fat percentage at both 3-month and 6-month intervals . This distinction is vital; losing weight is good, but losing body fat while preserving lean mass is the gold standard for metabolic health.
The Mechanism of Action
Why do they work? The primary driver is self-monitoring. Research consistently shows that the act of tracking—whether it’s calories, steps, or workout minutes—increases awareness and accountability. Dr. Janelle Duah, an obesity specialist at Yale Medicine, notes that these features “open people’s eyes to making healthier food choices” and help them recognize “maladaptive patterns” in their daily lives .
Key Concepts Readers Must Understand
To leverage these tools effectively, users must grasp a few foundational concepts that govern their success.
The “Active Use” Correlation
Effectiveness is dose-dependent. Studies indicate that “active app users” lose significantly more weight than their less active counterparts. Merely having the app installed offers no benefit; the value comes from the daily friction of logging and engaging with the content.
Behavioral Modification vs. Calorie Counting
Not all apps are created equal. Some focus purely on quantitative data (calories in/out), while others, like Noom, focus on Cognitive Behavioral Therapy (CBT) principles to address the psychology behind eating . For sustainable weight loss, addressing the why behind habits is often more powerful than just tracking the what.
The Role of Human Support
While algorithms are powerful, human connection remains a force multiplier. Apps that integrate access to registered dietitians (like Nourish) or active communities (like WeightWatchers) often show higher adherence rates because they provide a layer of social accountability that software alone cannot replicate .
Step-by-Step: How to Approach Digital Fitness

Implementing a digital fitness strategy requires more than just a download. Follow this structured approach to maximize your chances of success.
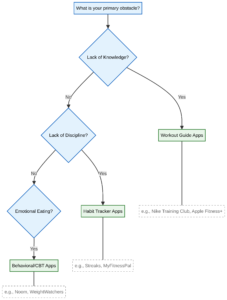
1. Define Your “Why” and Your “What”
Before browsing the app store, clarify your primary obstacle.
•Is it lack of knowledge? (You need instructional workout videos).
•Is it lack of discipline? (You need a habit tracker or coach).
•Is it emotional eating? (You need a behavioral modification program).
2. Commit to the “Trial Phase”
Most reputable apps offer a free trial. Use this period to test the User Interface (UI) friction. If logging a meal takes more than 30 seconds, you likely won’t stick with it long-term.
•Action: Download 2-3 contenders. Test them for 3 days. Keep only the one that feels least intrusive.
3. Integrate with Hardware
Reduce friction by automating data collection. Ensure your chosen app syncs with your existing hardware (Apple Watch, Fitbit, smart scale).
•Example: Apple Fitness+ automatically syncs workout metrics to your iPhone, removing the need for manual entry .
Common Pitfalls and How to Avoid Them
•The “Free App” Trap: Free apps often monetize through ads or data sales, which ruins the user experience. Investing a small monthly fee (e.g., $10-$15) often yields a distraction-free, higher-quality tool .
•Over-Tracking: Trying to log every macro, step, and water ounce can lead to burnout. Start by tracking one key metric (e.g., protein intake or workout minutes) and expand only once that habit is solidified.
Options and Approaches: A Comparative Overview
The market is segmented by user need. Here is a breakdown of top-rated options based on expert testing and reviews.
For Workout Guidance & Variety
•Best For: Apple Watch users seeking seamless integration.
•Pros: Excellent production value, diverse trainer team, intuitive interface.
•Cons: Requires Apple hardware; no live classes .
•Best For: Long-term commitment without a subscription fee.
•Pros: High-quality workouts, completely free, covers strength, yoga, and HIIT.
•Cons: Less personalized than paid coaching apps .
For Nutrition & Behavior Change
•Best For: Psychology-based behavior modification.
•Pros: Addresses emotional eating, 1-on-1 coaching, structured curriculum.
•Cons: Expensive ($70/month), requires significant time investment for reading lessons .
•Best For: Pure calorie and macro tracking.
•Pros: “Snap It” feature allows logging via photos, extensive food database.
•Cons: Premium features (like syncing) require a subscription .
For Specialized Training
•Best For: Runners and cyclists who thrive on social competition.
•Pros: Industry-standard for GPS tracking, massive community, segment leaderboards.
•Cons: Privacy concerns if settings aren’t managed; limited strength training features .
•Best For: Flexibility in workout style and duration.
•Pros: Huge variety of celebrity-led workouts, free tier available.
•Cons: Can feel cluttered with options .
Practical Checklist for Selection

Use this checklist to vet any potential app or program:
•Platform Compatibility: Does it work seamlessly with your specific phone and wearable device?
•Friction Test: Can you log a workout or meal in under 3 clicks?
•Evidence Base: Does the app cite medical experts or use proven methodologies (like CBT or macronutrient tracking)?
•Cost Structure: Is the pricing transparent? (Avoid apps that hide cancellation buttons).
•Offline Access: Can you download workouts for when you don’t have Wi-Fi? (Critical for gym or travel use).
FAQs
Q: Are paid apps significantly better than free ones?
A: Generally, yes. Paid apps like Apple Fitness+ or Noom offer ad-free experiences, structured programs, and higher production value. However, Nike Training Club is a notable exception, offering premium-tier content for free .
Q: Can an app replace a personal trainer?
A: For motivation and basic programming, yes. For form correction and complex injury management, no. Apps cannot see you move or correct your posture in real-time.
Q: How long does it take to see results from a digital program?
A: Clinical studies show significant weight loss and body composition changes typically appear after 3 to 6 months of consistent use . Consistency is the primary variable.
Q: Is it safe to share my health data with these apps?
A: Most reputable apps (like those from Apple or Nike) have robust privacy policies. However, always review the data-sharing permissions. Be wary of free apps that may sell your de-identified health data to third parties.
Conclusion
Digital workout programs and fitness apps have democratized access to high-quality health guidance. The evidence is clear: when used consistently, these tools can drive statistically significant weight loss and body composition improvements. They work by closing the gap between intention and action, providing the structure, data, and accountability that willpower alone often lacks.
However, technology is a mirror, not a motor. It reflects your efforts but cannot do the work for you. The “best” app is not the one with the most features, but the one you will actually use every day.
Next Step: Download the free trial of one app that aligns with your primary goal (e.g., Noom for diet, Nike Training Club for exercise). Commit to using it for 7 days. If it feels like a chore, delete it and try the next one on the list. Finding your fit is the first step toward sustainable change.
References